管理学院
学校首页
部门首页
学院概况
学院简介
专业介绍
学院领导
内设机构
师资队伍
教学工作
团学工作
招生就业
党建工会
合作交流
学术科研
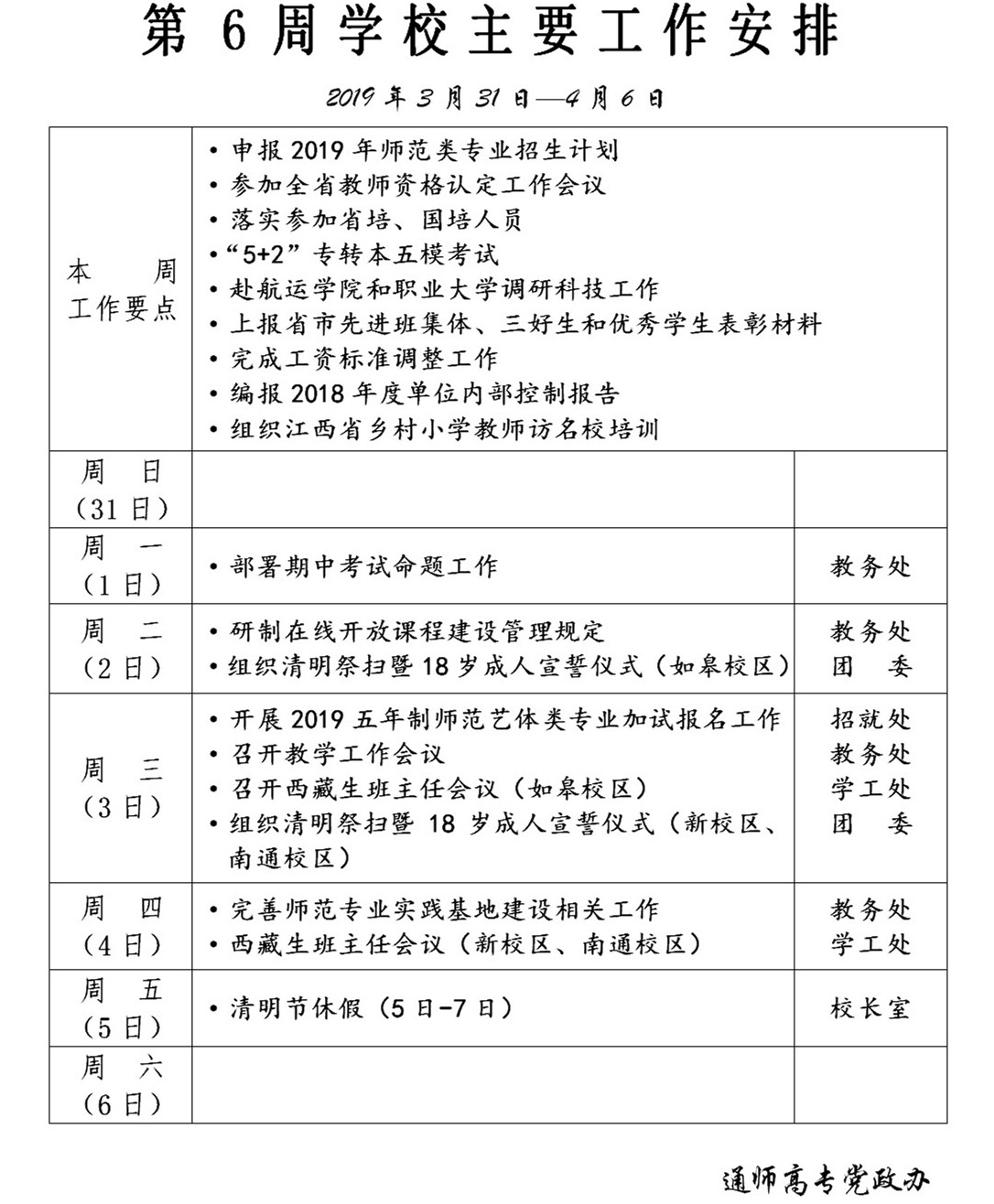
2018-2019学年第二学期第6周学校主要工作安排
发布者:系统管理员
发布时间:2019-03-30
浏览次数:
37
关闭
确定 取消 应用